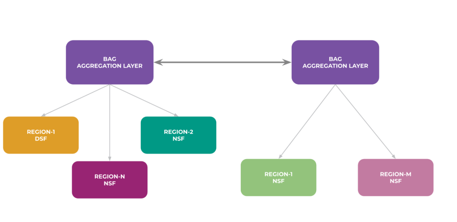
We use backend aggregation (BAG) to interconnect data center regions to share compute and other resources into large clusters.
We use backend aggregation (BAG) to interconnect data center regions to share compute and other resources into large clusters.

To help personalize content, tailor and measure ads and provide a safer experience, we use cookies. By clicking or navigating the site, you agree to allow our collection of information on and off Facebook through cookies. Learn more, including about available controls: Cookie Policy